For about a decade, I actively rooted for the Dallas Mavericks. They were my favorite team. I owned jerseys and hats and gear. I watched every nationally televised game they played. When they played in Philadelphia, I made it my beeswax to be there.
I chose to become a Mavericks fan and I chose to stop. There are people who view this as a cardinal sin. Choosing a team? Based on the players they employ and their style of play? BLASPHEMY!
I’m not innocent of this. I despise East Coasters who happen to root for another Dallas area team. I completely understand that side of the coin. Yet, as a young grade school child, unlike so many of my generational peers, I grew tired of Allen Iverson. Watching him shoot 30 times each game and, perhaps even worse, watching the team that was assembled around him* became unsatisfying. When Vince Carter hoisted a three in Game 7 of the 2001 Eastern Conference Semifinals, I found myself oddly hoping it would drop. I sympathized (and somewhat agreed) with Bucks fans who lambasted the officiating of the Sixers’ next series. When I laughed as Shaq’s Lakers steamrolled the Sixers (save for the step over Tyronne Lue, which even I have to give AI props for), I swore off the Sixers.
* – It’s important to note that the team built around Iverson could very much be blamed on Iverson. Not only was he considered tough to play with, the specifics of his style made finding the right complimentary pieces difficult. With Iverson’s size, yet lacking of passing, you needed a point guard who could capably cover 2-guards. Enter Eric Snow. With Iverson’s high volume shooting, you were better off with non-shooting, heavy rebounding, active defenders at other positions. Hello, George Lynch and Tyrone Hill. And with the number of steals Iverson amassed, missed steals were sure to follow, so there’d better be a rim protector. Theo Ratliff gave way to Dikembe Mutombo.
So I jumped ship. I headed to my favorite team to watch. Steve Nash hadn’t quite reached his peak, but watching him play a two-man game with Dirk Nowitzki was as beautiful as basketball got. Not to mention, Michael Finley was among the league’s most solid on both ends of the floor. All three were under 28 and playing in Don Nelson’s high octane system. Mark Cuban, at the very least, seemed willing to do whatever it took to win. This team was fun. This much fun:
In the years that followed, Nash signed with rival Phoenix and Finley went to even-worse-rival San Antonio. Nelson left too. But Dirk remained.
Nowitzki played out, from 2001-2011, one of the most interesting career arcs in modern NBA history. From paired with his best friend and seemingly God-given basketball partner, Nash, to surrounded by mismatched pieces like Josh Howard (2007 NBA All-Star!) and an aging Jerry Stackhouse.
In 2006-07, the stars seemed to have somehow aligned. Dirk averaged 24.6 points and 8.9 rebounds. He shot 50/42/90, unheard of for someone his size. He’d be voted league MVP, but in a dark twist, received the award after having been knocked out of the first round of the playoffs. The heavily favored Mavericks were upended by the 8th seeded Warriors, led by Nelson, their former coach.
Jason Kidd joined the team. Cuban fired Avery Johnson. The lesser pieces shuffled around. Dirk remained constant.
Shawn Marion and Caron Butler were acquired, back when acquiring Shawn Marion and Caron Butler meant something. But they didn’t move the needle enough to bring playoff success. That wouldn’t come until the arrival of Tyson Chandler. Finally, Cuban paired Dirk, never a skilled defender, with an athletic big who could anchor the paint. Gone were the days of watching Erick Dampier and Brendon Haywood clog what could have been a free flowing offense. The Mavs with Chandler played a smoother, yet tougher game under coach Rick Carlisle’s system.
Years after waving goodbye to his perfect pick and pop partner, Dirk found the sidekick he actually needed. Not the one who made his game fun and fast, but the one who made up for Nowitzki’s flaws. In the 2011 Playoffs, Chandler showed more hockey-tough-guy-moxie than any other NBA player in recent memory. No one came within an arms length of Dirk or any Mav in those playoffs without Chandler stepping to them. Well, besides three notable exceptions.
Dallas swept the two-time defending champion Lakers in the second round of those playoffs, with two Lakers losses being marred by dirty plays late. First, it was Ron Artest (yes, still named Ron Artest at the time) with an elbow slap to JJ Barea’s face with under a minute left in Game 2. Then Lamar Odom threw a hard elbow to Dirk’s ribs during a Game 4 blowout. Finally, the play that series, and oddly Andrew Bynum’s career, may be known for:
You’ll notice something in common with all three of those plays, Chandler isn’t on the floor. Dirk led Mavericks teams of the past may have wilted under that level of toughness and intensity. With Chandler, and a seemingly new found chip on their collective shoulder, the Mavericks gutted their way to the Finals and defeated the Heatles, in what was billed as their Ed Sullivan show moment.
When the clock hit zeroes and the celebration began, Dirk ran off the court to the locker room, in a move that I can’t remember anyone else in team sports ever doing in the moments after a championship. His journey to that moment was a drunken, backwards roller coaster ride and yet he achieved his ultimate dream.
The decisions Mark Cuban has made since that moment have directly contradicted everything that led to the success of that 2010-2011 team. Following a championship run, he has so carelessly toyed with the Dirk’s window of opportunity to win another title, that any space between that window and the pane has now almost certainly been erased.
The 2015 version of Dirk Nowitzki is not capable of being the best player on a championship contender. He probably wasn’t in 2014 either. The decisions Cuban made in the summers of 2011 and 2012 cloud our ability to see when that change occurred, but also ensured that Dirk will never again have the chance to play with a player greater than himself. The final chapter of his career has seemingly been written and while it isn’t depressing, it certainly leaves questions of what could have been.
That being said, let’s fire up the time machine and explore when and where the cracks began to develop.
Summer of 2011
Nowitzki finally completed his quest for the throne, only to have Cuban nearly immediately abdicate it for him.
Following the championship, four of the Mavs’ leaders in minutes played were no longer in Dallas. The Knicks outbid Cuban for Chandler, with DeShawn Stevenson**, JJ Barea***, and Caron Butler also finding new homes.
** – It’s easy to laugh at the mention of Stevenson now, but he was HUGE for the Mavericks in the 2011 Playoffs. He was their best option to cover LeBron and every other elite scorer.
*** – The same is true of Barea, who’s unique style was as effective as it was perplexing in those playoffs.
Cuban, and his GM Donnie Nelson (though Cuban is generally considered the decision maker within the franchise), either failed to or chose not to replace Chandler at all. Instead, the never-more-than-mediocre Brendan Haywood was moved into the starting lineup and the unproven-for-a-reason Ian Mahinmi was given a larger role.
Elsewhere, the only additions were a soon to be 35 year old Vince Carter and two actual crazy people, Delonte West and Lamar Odom. Carter was surprisingly able to transition into a decent role player, while the other two flamed out. West would only play 44 games (of the 66 played in that lockout year) in what would become his final NBA season. Odom played in 50 games and averaged a mere 6.6 points (not to mention bringing headaches and drama to the locker room).
The Mavericks, in what would become a theme, traded their first round draft pick on draft night, in this case for two players who would never play in Dallas.
The Thunder swept Dallas in the first round of the playoffs.
Summer of 2012
The logic behind not overpaying Chandler became the opportunity to roll that cap space over to the following year. The prize for doing so was significant. Deron Williams, though no longer being compared to Chris Paul, was still considered an elite point guard. He was a surefire max contract player, capable of being paired in pick-and-pops with Dirk. When Nets GM Billy King acquired Joe Johnson, Williams chose to stay in Brooklyn. Williams’ career hasn’t been the same since. In hindsight, signing Williams may have been more debilitating than missing out. At least in that scenario, Dirk would have closure. Deron Williams’ injuries and dropoff would be the scapegoat. Instead, Cuban kicked trouble down the road.
The Mavericks back-up plan could best be described as curiously innovative. Cuban acquired a series of players on short term contracts. Chris Kaman, Elton Brand, and OJ Mayo singed one-year deals (Mayo had a player option for a second year) and Darren Collison came in a trade, with only one year remaining on his contract. The Mavs would play four guys in their rotation in contract years. If things broke correctly, they’d stay relevant, thanks to elevated play from guys looking to make money the following summer, but still have clean books to sign a max free agent the following year.
Two core members of the championship team, Jasons Kidd and Terry, signed elsewhere. The Mavericks traded their first round pick (#17) for three 2nd rounders (non-guaranteed contracts).
Dirk was hobbled by injury, the collection of short term guys failed to gel, and Dallas missed the playoffs.
Summer of 2013
Again, thanks to the structure of the contracts signed the previous summer, the Mavs were again a player for the top free agents. Chris Paul re-signed in LA and Dwight Howard, though he flirted with the Mavs, chose their in-state neighbors from Houston instead. For at least the second consecutive offseason (depending on the motives for not spending in 2011), Cuban’s goal was to lure a big name player to sign in Dallas to play alongside Dirk. Each attempt came up empty, and Cuban was left scrambling for another solution.
And again, the Mavs again traded out of their draft slot, acquiring later pick Shane Larkin (spent most of the season in the D-League) and cash.
In 2013, for the first time, part of the solution involved signing players to multi-year deals. Namely, volume shooter Monta Ellis, point guard Jose Calderon, and human being Samuel Dalembert. All three were considered second tier free agents at best, but with every major free agent spurning Cuban & Co. and the roster devoid of tradeable assets, the possibility of acquiring a top-level player had now become a pipe dream.
Coach Rick Carlisle worked as much magic as he could with this roster, but was only able to challenge the Spurs in the first round, but could not advance.
Summer of 2014
I’ll refrain from including the rosters here, because there were only two moves that mattered. Dirk Nowitzki took a generous paycut, allowing Cuban more cap space to find roster help. Pundits everywhere lauded Dirk for taking the team friendly deal while his contemporary Kobe Bryant continued to hamper his franchise with a giant contract on the books.
Cuban used that money to lure Chandler Parsons to Dallas. In four summers of chasing his free agency white whale (and receiving the help of Dirk’s paycut), Cuban’s largest acquisition is Parsons and his career 14.5 points per game. He is an above average starter in today’s NBA. He may make an All-Star team or two someday. As a member of a top tier team, he’d make a great third scoring option. Third.
Parsons then got injured and missed most of the Mavericks playoff series against the Rockets. Meanwhile, Cuban’s midseason addition, Rajon Rondo, was benched with a phantom injury midway through the series after poor play. The decision to acquire Rondo and the subsequent fallout aren’t worth hashing out here, except to mention that the trade cost Cuban, surprise surprise, his 2015 first round draft pick.
***
Nowitzki’s career now looks like it has stages, which in many ways mirror the career of a musician.
Dirk’s early years in Dallas, he and his buddies were jamming in a garage and playing local bars. After a few years, his little band (he, Nash, and Finley****) started to get some traction and produced a few hits. He and Nash went solo. Nash’s solo years were experimental and exciting. Dirk continued to pound away at what had been successful for him in the past. Finally, everything came together and he released his masterpiece album.
**** – In this analogy, Finley is the incredibly reliable drummer. Over his 7 seasons in Dallas, Finley averaged a steady 20-5-4. Also in this analogy, when Dirk and Nash went solo, he quietly joined Tim Duncan’s band and won a pile of Grammys.
Since the masterpiece (his title), Dirk’s career has been in the hands of a brash producer, searching over-eagerly for the next hit or trend. His most recent stage is merely filled with shrugs and question marks.
And at some point, this circles back to my questions about fanhood at the top of this piece. I loved Dirk and Nash together and I convinced myself to love the players who flanked Dirk as he scratched and clawed to win his championship. But in the time since Nash, who would you point to as Dirk’s most notable teammate? Either by recognition or by longevity or by sheer talent.
Is it Jason Terry? Who, in his prime, was a 6th man? Is it Monta Ellis? It can’t be Monta Ellis. Is it a past-his-prime Jason Kidd? Is it one season of Tyson Chandler?
Your answer aside, none of these options should particularly excite any fan, especially since only Terry played more than three years with Dallas. Dirk has had more second and third bananas than Jack McCoy had assistant district attorneys (BOOM LAW AND ORDER JOKE!).
At some point, the words of every casual fan and non-sports watcher start to whisper in your ear:
“You’re only rooting for laundry.”
The connection to a sports team is so much deeper. The emotional ties to players and their place within a city and your life cannot be overlooked. Except when management essentially installs a revolving door behind the bench. I have nothing tying me to any 2015 Maverick besides Dirk Nowitzki and the now-returned (but a shell of his former self) Tyson Chandler. I don’t live in the city they play in, they haven’t grown or developed as Mavs, and other than Parsons, not one has a long-term future in Dallas. In fact, I don’t even know what long-term future means in the context of this team. Dirk Nowitzki will retire in the next few years. The team he’ll leave behind is a mystery.
And so the only thing other than Dirk tying me (or any Mavs fan) to the teams of years past is Cuban. In his early years, he was considered one of the most passionate owners in all of sports, often too much so. He’s matured and has spent recent years more focused on building his roster (well, and Shark Tank). I have no doubts that Mark Cuban wants to win another championship. None of the moves I’ve listed above were made to save money or for any ulterior motives. Everything Cuban has done has been to win.
His two philosophies, as an NBA owner and decision maker, can be boiled down to two points.
1. He wants the NBA, specifically Mavericks home games, to be a superior fan experience. He cares a ton about how fans interact with, experience, and connect to his team. His rallying cry on this front has graced his t-shirts for year: MFFL. For a few years, the acronym was mysterious. David Stern was concerned one of the Fs stood for something inappropriate. Instead, the letters stand for what Cuban hopes everyone who comes in contact with he and his team will become: Mavs Fan For Life.
2. Mark Cuban, like many other intelligent basketball minds, understands that success in the NBA is inherently linked to the top tier, elite players. Teams without at least one, if not two or three of these players do not compete for championships.
Where Cuban differs from other noted decision makers is how to acquire these players. For the last 5 years, his main goal has been to attract free agents to Dallas. This directly opposes the thinking of other GMs like Sam Presti, Daryl Morey, and Sam Hinkie, who believe in acquiring assets who are either capable of developing into elite players or are capable of being traded for an elite player.
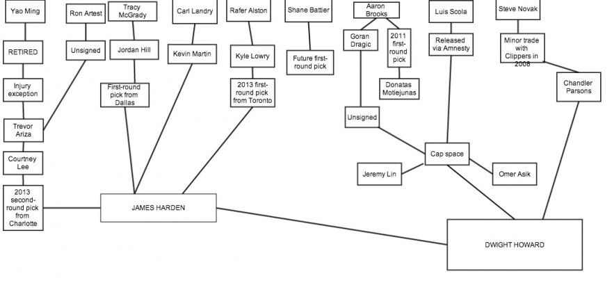
To those other GMs, young players and draft picks are the ingredients that lead to elite talent. Look at this web, created by SB Nation’s Mike Prada, that breaks down how Morey turned odds and ends into two superstars.
Hinkie is in the early stages of this web. So maybe Joel Embiid is the answer like Durant and Westbrook were for Presti. Or maybe he’s juts a cog in the machine, like really good players Goran Dragic and Kyle Lowry, who Morey let go, but all as part of the web.
Cuban has constantly looked to skip these steps. He thinks the big fish free agents are merely the water to add to his instant oatmeal. He’s already got Dirk; why not throw money at a big time player, stir, and enjoy?
The problem with this strategy is the safety net you leave yourself with. Miss out on the top tier of free agents and you find yourself either settling for B-level players (Ellis, Parsons, Chandler’s return) or for short term contracts (Mayo, Collison, etc.). If Sam Hinkie or Daryl Morey never found their elite player, fans still get the chance to watch young players develop, to see how the assets (my words, not theirs) work as members of a functioning basketball team. There’s hope. There’s emotion. There’s a connection.
The average Sixers fan invests more in JaKarr Sampson than anyone could about Chris Kaman on a one-year contract (or in Monta Ellis, no matter the contract length).
Essentially, Cuban’s roster building philosophy has stepped on the toes of his fan experience ideals. He can revolutionize what happens in the stadium all he wants, but if the fans can’t connect with the players on the court, it won’t matter. If all Dallas fans have to look forward to is Dirk’s swan song, how can they attach themselves to this team?
I’ll always want the best for Dirk Nowitzki. I don’t know where he goes from here or who goes with him, but I know I won’t be there with them.
Shane McNichol is the founder, editor, and writer at PalestraBack.com. He has also contributed to SALTMoney.org and ESPN.com. Follow him on Twitter @OnTheShaneTrain.
If you have any suggestions, tips, ideas, or questions, email them to palestraback@gmail.com.








This is very much how I feel about the modern-day Yankees. There is noone on the team left for me to root for. Brett Gardner is like the closest thing. The rest of the team is a heap of free agents that I have zero connection to or incentive to root for. I also no longer live in New York and as such that aspect of my fandom is fading as well. It’s really really sad.
LikeLike
Staying in that sport, it is hard not to look at the Phillies and see the flip side. Had the Mavs held on to Chandler, Kidd, and Terry, the team they’d be trotting out now would be old and sad. But then they could have actually rebuilt through the draft.
Different sport. Apples to oranges, but it’s a fine line.
LikeLike